農業部茶及飲料作物新聞稿
中華民國113年7月22日
農業部茶及飲料作物改良場(簡稱茶改場)歡慶改制周年(原121週年)!! 謹訂於113年8月3日 (星期六)假桃園楊梅總場舉辦場慶暨機關開放日活動。本場籌備規劃多項主題活動,呈現近年來在茶業科技研發及產業輔導成果。其中自民國97年 (2008) 推出「紅烏龍茶」之新茶類製程後,時隔16年再次推出兼具省工、低碳及新風味等三大特點之新茶類製程。此外,育成臺灣第一個商用茶品種「臺茶26號」,以滿足產業界對商用茶飲原料的強烈需求。適逢本場機關改制成茶及飲料作物改良場後首次辦理場慶,將以「新茶類」與「新品種」聯袂揭開新百年的序幕,誠摯邀請民眾踴躍參加,共創臺茶新歷史。
茶改場說明,本場創立於1903年,迄今已有121年的歷史。民國112年配合農業部成立,機關改制成農業部茶及飲料作物改良場,除總場外,另有北部、中部、南部及東部4個分場,茶改場長久以來致力於臺灣茶業之試驗研究、產製銷技術改進、推廣教育等事宜,扮演研發先驅與產業推動的重要角色,改制後研究領域擴及飲料作物,為臺灣唯一的茶及飲料作物產業輔導專責機構。
智慧、多元、創新 展現茶業永續生命力
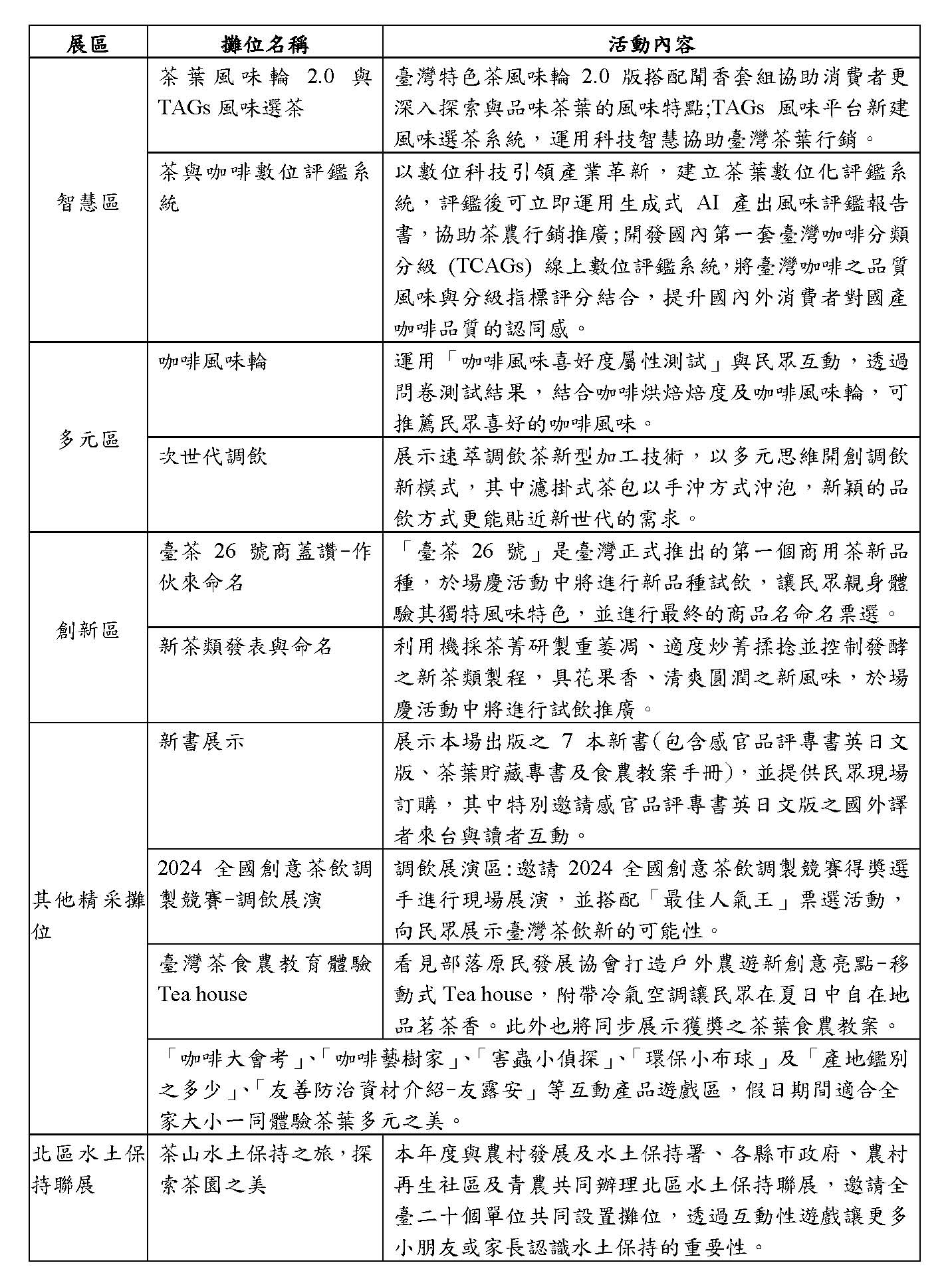
茶改場場長蘇宗振表示,本次場慶以智慧、多元、創新為題進行活動主題規劃,首先是(一)智慧區,展示茶與咖啡分類分級數位化評鑑系統,將品質風味與分級指標結合,評鑑後可立即運用生成式AI產出風味評鑑報告書,以數位科技引領產業革新;其次為(二)多元區,由臺灣咖啡風味輪及速萃調飲茶新型加工技術領銜,以多元思維開創調飲新模式,其中手沖速萃茶之新品飲方式更能貼近新世代的需求,場慶當日也將邀請2024全國創意茶飲調製競賽獲勝隊伍,以速萃茶為基底調製創意茶飲供民眾品嚐,並由民眾進行最佳人氣王票選。蘇宗振場長進一步表示,(三)創新區的「新品種」與「新茶類」發表是另一精彩亮點,一是臺灣第一個商用茶新品種「臺茶26號」具高產,適合機械採收及茶湯滋味濃稠等特性,將於場慶活動中辦理命名票選活動,在開心喝好茶的同時,邀請民眾投下寶貴的一票,一同見證臺茶的新歷史;二是「新茶類」以創新重萎凋製程,其利用機採茶菁研製重萎凋、適度炒菁揉捻並控制發酵之新茶類製程,具花果香、清爽圓潤之新風味,也將首度辦理試飲,讓民眾親身品茗它的獨特風味。此外,場慶是日將與農村發展及水土保持署聯手舉辦北區水土保持大型聯展,邀請全臺二十個單位共同參與,透過互動性遊戲讓更多民眾認識水土保持的重要性;而看見部落原民發展協會也將共襄盛舉,首度亮相臺灣茶食農教育體驗Tea House,在炎炎夏日中,帶給各位民眾戶外農遊新體驗。
作伙來票選「新品種」命名及國產茶飲「最佳人氣王」
熱鬧系列活動持續開跑中
蘇宗振場長表示,「新品種」命名活動於7月15-26日在茶改場臉書專頁辦理,誠摯邀請民眾踴躍提供創意名稱,本場將從中擇優選出10個候選名稱,獲選者可獲得試驗用袋茶乙份及臺灣特色茶風味輪2.0版杯墊乙個等精美禮品,本場將於候選名單中,選出5個最佳候選商品名稱,於8月3日場慶活動中進行「新品種」試飲,並進行最終票選。而為了讓民眾體驗國產農產品與茶飲搭配的多元可能性,本場將邀請2024全國創意茶飲調製競賽獲勝隊伍於8月3日假本場改制周年場慶辦理調飲展演,以速萃茶為基底調製創意茶飲供民眾品嚐,並由民眾進行「最佳人氣王」票選,獲勝隊伍將可獨得兩萬元高額獎金,茶改場誠摯邀請民眾熱情參與,一同體驗次世代茶飲的無限創意。
新聞聯絡人:
邱垂豐副場長 電話:03-4822059轉202 電子信箱:tres501@tbrs.gov.tw
蔡憲宗科長 電話:03-4822059轉601 電子信箱:tsung@tbrs.gov.tw
黃宣翰助理研究員 電話:03-4822059轉617 電子信箱:a1009@tbrs.gov.tw

附圖1、農業部茶及飲料作物改良場113年度場慶暨機關開放日主視覺。
附表1、113年度場慶暨機關開放日主題活動內容

